Acesso à Informação
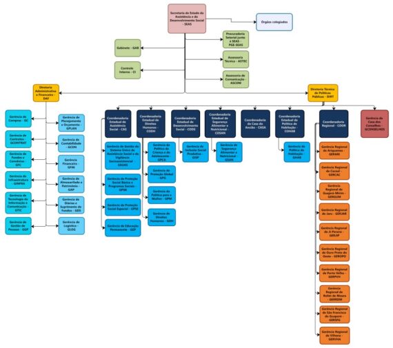
A Secretaria de Estado da Mulher, da Família, da Assistência e do Desenvolvimento Social – SEAS, dirigida pelo(a) Secretário(a) de Estado da Assistência e Desenvolvimento Social, possui a seguinte Estrutura Orgânica:
I – Gabinete – GAB;
II – Procuradoria Setorial junto à Secretaria – PGE-SEAS;
III – Controle Interno – CI;
IV – Assessoria Técnica – ASTEC;
V – Assessoria de Comunicação – ASCOM;
VI – Diretoria Administrativa e Financeira – DAF:
V – Diretoria Técnica de Políticas Públicas – DIRT:

| Serviço | Link |
|---|---|
| Economia Solidária | Abrir |
| Serviço | Link |
|---|---|
| 1º Seletivo DER-RO 2016 Edital 001/DER-RO 30/05/2016 - DER | Abrir |
| 1º Seletivo DER-RO 2018 Edital 001/DER-RO - DER | Abrir |
| 2º Seletivo DER-RO 2016 Edital 002/DER-RO 10/06/2016 - DER | Abrir |
| ABAR - Associação Brasileira de Agências de Regulação - AGERO | Abrir |
| ADASA - Agência Reguladora de Águas, Energia e Saneamento Básico do DF - AGERO | Abrir |
| AGEAC - Agência Reguladora dos Serviços Públicos do Estado do Acre - AGERO | Abrir |
| Agência Virtual - CAERD | Abrir |
| AGENERSA - Agência Reguladora de Energia e Saneamento Básico do Estado do Rio de Janeiro - AGERO | Abrir |
| AGEPAN - Agência Estadual de Regulação de Serviços Públicos do Mato Grosso do Sul - MS - AGERO | Abrir |
| AGEPAR - Agência Reguladora do Paraná - AGERO | Abrir |
| AGER - Agência Estadual de Regulação dos Serviços Públicos Delegados do MT - AGERO | Abrir |
| AGERBA - Agência Estadual de Regulação de Serviços Públicos de Energia, Transporte e Comunicações da BA - AGERO | Abrir |
| AGERGS - Agência Estadual de Regulação dos Serviços Públicos Delegados do Rio Grande do Sul - AGERO | Abrir |
| AGERSA- Agência Reguladora de Saneamento Básico do Estado da Bahia - AGERO | Abrir |
| AGESAN - Agência Reguladora de Serviços de Saneamento Básico do Estado de Santa Catarina - AGERO | Abrir |
| AGESC - Agência Reguladora de Serviços Públicos de Santa Catarina - AGERO | Abrir |
| AGETRANSP - Agência Reguladora de Serviços Públicos Concedidos de Transportes Aquaviários, Ferroviários e Metroviários e de Rodovias do Estado do RJ - AGERO | Abrir |
| AGR - Agência Goiana de Regulação, Controle e Fiscalização de Serviços Públicos - AGERO | Abrir |
| AGUASPARANÁ - Instituto das Águas do Paraná - AGERO | Abrir |
| ANA - Agência Nacional de Águas - AGERO | Abrir |
| ANAC - Agência Nacional de Aviação Civil - AGERO | Abrir |
| ANCINE - Agência Nacional do Cinema - AGERO | Abrir |
| ANEEL - Agência Nacional de Energia Elétrica - AGERO | Abrir |
| ANP - Agência Nacional do Petróleo, Gás Natural e Biocombustíveis - AGERO | Abrir |
| ANTAQ - Agência Nacional de Transportes Aquaviários - AGERO | Abrir |
| ANTT - Agência Nacional de Transportes Terrestres - AGERO | Abrir |
| ARCE - Agência Reguladora de Serviços Públicos Delegados do CE - AGERO | Abrir |
| ARCON - Agência de Regulação e Controle de Serviços Públicos do PA - AGERO | Abrir |
| ARPB - Agência de Regulação do Estado da Paraíba - AGERO | Abrir |
| ARPE - Agência de Regulação dos Serviços Públicos Delegados do PE - AGERO | Abrir |
| ARSAE - Agência Reguladora de Serviços de Abastecimento de Água e de Esgotamento Sanitário do Estado de Minas Gerais - MG - AGERO | Abrir |
| ARSAL - Agência Reguladora de Serviços Públicos do Estado de Alagoas - AGERO | Abrir |
| ARSAM - Agência Reguladora dos Serviços Públicos Concedidos do Estado do Amazonas - AGERO | Abrir |
| ARSEMA - Agência Reguladora de Serviços Públicos do Maranhão - AGERO | Abrir |
| ARSEP - Agência Reguladora de Serviços Públicos do Rio Grande do Norte - AGERO | Abrir |
| ARSESP - Agência Reguladora de Saneamento e Energia de SP - AGERO | Abrir |
| ARSI - Agência Reguladora de Saneamento Básico e Infraestrutura Viária do Espírito Santo - AGERO | Abrir |
| ARTESP - Agência Reguladora de Serviços Públicos Delegados de Transporte do Estado de São Paulo - AGERO | Abrir |
| ASPE - Agência de Serviços Públicos de Energia do Estado do Espírito Santo - AGERO | Abrir |
| ATR.TO - Agência Tocantinense de Regulação Controle e Fiscalização de Serviços Públicos - AGERO | Abrir |
| Avaliação do Seminário Estadual de Reformulação do Projeto Correção de Fluxo Escolar do Ensino Médio - SEDUC | Abrir |
| Bloqueio de CPF (Cadastro de Pessoa Física) - JUCER | Abrir |
| Cadastro Ambiental Rural de Rondônia - CAR - SEDAM | Abrir |
| Cadastro de Exploradores e Consumidores de Produtos Florestais - CEPROF - SEDAM | Abrir |
| Cadastro de Exploradores e Consumidores de Produtos Florestais - CEPROF - SEDAM | Abrir |
| Cadastro de propriedades produtoras de soja - IDARON | Abrir |
| Carta de Serviço SUPEL - SUPEL | Abrir |
| Central de Consultas e Emissão de Guias - DETRAN | Abrir |
| Certidão FGTS - CGE | Abrir |
| Certidão INSS - CGE | Abrir |
| Certidão Negativa de Débitos Estaduais - SEGEP | Abrir |
| Certidão Receita Estadual - CGE | Abrir |
| Certidão Receita Federal - CGE | Abrir |
| Certidão Receita Municipal(Porto Velho) - CGE | Abrir |
| Certidão TCE - CGE | Abrir |
| Certidão TJ - CGE | Abrir |
| Certidão TSE - CGE | Abrir |
| Chamada Pública - Alimentação Escolar - SEDUC | Abrir |
| Conheça a SUPEL - SUPEL | Abrir |
| Consulta de Declaração Cadastral - IDARON | Abrir |
| Consulta de GTA - IDARON | Abrir |
| Consulta Internamento de Notas Fiscais - SEGEP | Abrir |
| Consulta Pagamento de DARE - SEGEP | Abrir |
| Consulta Pública de Processos | Abrir |
| Consulta REDESIM Estadual - SEGEP | Abrir |
| Consultar Dados de Veículos - SEGEP | Abrir |
| DARE - SEGEP | Abrir |
| DARE - SEDAM | Abrir |
| DataGeo - SEDAM | Abrir |
| E-SIC | Abrir |
| Economia Solidária - SEAS | Abrir |
| Emissao/Validação - Certidão Nada Consta Servidor DER-RO - DER | Abrir |
| Eventos - CASA CIVIL | Abrir |
| Impressão de DARE - SEGEP | Abrir |
| Matricula Online - SEDUC | Abrir |
| Ouvidoria | Abrir |
| Pagamento IPVA - SEGEP | Abrir |
| Parcelamento de IPVA - SEGEP | Abrir |
| Pesquisa de Processo - SEDAM | Abrir |
| Pesquisa de Processo - SIGLAM - SEDAM | Abrir |
| Plano anual de manutenção de Rodovias 2016 (MAPAS) - DER | Abrir |
| Portal Conselho de Educação - SEDUC | Abrir |
| Portal Educação Física - SEDUC | Abrir |
| Portal Jogos Escolares - SEDUC | Abrir |
| SAERO - Sistema de Avaliação Educacional do Estado de Rondônia - SEDUC | Abrir |
| SCINM - Sistema de Consulta das Infrações, Notificações e Multas | Abrir |
| SIAGEO - SEDAM | Abrir |
| SIC - Sistema de Informações Cadastrais - Empresa (SINAD) - DER | Abrir |
| SINAFLOR - SEDAM | Abrir |
| Sistema Cadastro Digital de Obras (MAPAS) - Em andamento - DER | Abrir |
| Sistema de Gerenciamento de Lotes - SIGLO INCRA - SEDAM | Abrir |
| SROF - Certificado de Regularidade de Obras | Abrir |
| Transparência da EpR Contratos e Convênios - SETIC | Abrir |
| Transparência DEOSP-RO | Abrir |
| Transparência DER-RO - DER | Abrir |
| Zoneamento Socioeconômico e Ecológico do Estado de Rondônia - ZSEE - SEDAM | Abrir |
| Serviço | Link |
|---|---|
| 1º Seletivo DER-RO 2016 Edital 001/DER-RO 30/05/2016 - DER | Abrir |
| 2º Seletivo DER-RO 2016 Edital 002/DER-RO 10/06/2016 - DER | Abrir |
| Alvará provisório (município de Porto Velho) - JUCER | Abrir |
| Capa de Processo - JUCER | Abrir |
| Certidão de inteiro teor – cópia de documento registrado - JUCER | Abrir |
| Certidão específica - JUCER | Abrir |
| Certidão simplificada - JUCER | Abrir |
| Checklist - JUCER | Abrir |
| CNPJ - JUCER | Abrir |
| Comunicação de funcionamento - JUCER | Abrir |
| Comunicação de paralisação temporária de atividades - JUCER | Abrir |
| Consulta Internamento de Notas Fiscais - SEGEP | Abrir |
| Consulta Pagamento de DARE - SEGEP | Abrir |
| Consulta REDESIM Estadual - SEGEP | Abrir |
| Consulta SINTEGRA - SEGEP | Abrir |
| DataGeo - SEDAM | Abrir |
| Declarações de ME/EPP - JUCER | Abrir |
| Documento de Arrecadação de Receitas Estaduais – DARE - JUCER | Abrir |
| Documento de Arrecadação de Receitas Federais – DARF - JUCER | Abrir |
| Ficha de cadastro nacional de empresas – FCN 1 - JUCER | Abrir |
| Ficha de cadastro nacional de empresas – FCN 2 - JUCER | Abrir |
| Impressão de DARE - SEGEP | Abrir |
| Inscrição Estadual - JUCER | Abrir |
| Livro digital - JUCER | Abrir |
| Livro mercantil - JUCER | Abrir |
| Pedido de restituição - JUCER | Abrir |
| Pesquisa CNAE (Classificação Nacional de Atividades Econômicas) - JUCER | Abrir |
| Pesquisa de Processo - SEDAM | Abrir |
| Plano anual de manutenção de Rodovias 2016 (MAPAS) - DER | Abrir |
| Portal de serviços - JUCER | Abrir |
| Protocolo Online - Empresa Fácil - SEDAM | Abrir |
| Registro de balanço - JUCER | Abrir |
| Requerimento de Empresário - JUCER | Abrir |
| SIAGEO - SEDAM | Abrir |
| SIC - Sistema de Informações Cadastrais - Empresa (SINAD) - DER | Abrir |
| Sistema Cadastro Digital de Obras (MAPAS) - Em andamento - DER | Abrir |
| Sistema de Fiscalização do Comércio de Agrotóxico - Siafro - IDARON | Abrir |
| Transparência da EpR Contratos e Convênios - SETIC | Abrir |
| Via Postal - JUCER | Abrir |
| Zoneamento Socioeconômico e Ecológico do Estado de Rondônia - ZSEE - SEDAM | Abrir |
| Serviço | Link |
|---|---|
| 1º Seletivo DER-RO 2016 Edital 001/DER-RO 30/05/2016 - DER | Abrir |
| 2º Seletivo DER-RO 2016 Edital 002/DER-RO 10/06/2016 - DER | Abrir |
| Chamado Técnico - SEDAM | Abrir |
| Contra-cheque - JUCER | Abrir |
| Contracheque - SEDAM | Abrir |
| DataGeo - SEDAM | Abrir |
| Emissao/Validação - Certidão Nada Consta Servidor DER-RO - DER | Abrir |
| Intranet - IDARON | Abrir |
| Plano anual de manutenção de Rodovias 2016 (MAPAS) - DER | Abrir |
| Protocolo Web - SEDAM | Abrir |
| SEI - Sistema Eletrônico de Informações - SEDAM | Abrir |
| SIAOF - SEPOG | Abrir |
| SIGATER - EMATER | Abrir |
| SIGLAM - SEDAM | Abrir |
| Sistema Cadastro Digital de Obras (MAPAS) - Em andamento - DER | Abrir |
| Webmail - CAERD | Abrir |
| Webmail - JUCER | Abrir |
| Webmail - SEDAM | Abrir |
| Serviço | Link |
|---|---|
| Morada Nova | Abrir |
| Serviço | Link |
|---|---|
| 1º Seletivo DER-RO 2016 Edital 001/DER-RO 30/05/2016 - DER | Abrir |
| 2º Seletivo DER-RO 2016 Edital 002/DER-RO 10/06/2016 - DER | Abrir |
| Cédula C - SEGEP | Abrir |
| Cédula C - DER | Abrir |
| Consulta Pública de Processos - IDARON | Abrir |
| Consulta SINTEGRA - SEGEP | Abrir |
| Contra Cheque | Abrir |
| Contra Cheque - SESDEC | Abrir |
| Contra Cheque - DER | Abrir |
| Contra-cheque - SEGEP | Abrir |
| Contracheque - IDARON | Abrir |
| Contracheque - SEDAM | Abrir |
| Controle de Tramitação - PGE | Abrir |
| CSTI | Abrir |
| Declaração que tem vínculo empregatício - JUCER | Abrir |
| Despacho de Viaturas - PM - SESDEC | Abrir |
| Emissao/Validação - Certidão Nada Consta Servidor DER-RO - DER | Abrir |
| Expresso Livre Webmail | Abrir |
| Ficha Financeira - SEGEP | Abrir |
| Formulário Inconsistência - CAERD | Abrir |
| Guia Prático de Redação DER-RO 2017 - DER | Abrir |
| Modelo AVAC - CAERD | Abrir |
| Morada Nova - SEAS | Abrir |
| Observatorio - SESDEC | Abrir |
| Ordem de Serviço - SESAU | Abrir |
| Ordem de Serviço | Abrir |
| Plano anual de manutenção de Rodovias 2016 (MAPAS) - DER | Abrir |
| Portal do Contribuinte | Abrir |
| Portal do Servidor - SEDAM | Abrir |
| Protocolo Web | Abrir |
| Recadastramento Iperon - IPERON | Abrir |
| Regimento Interno - CAERD | Abrir |
| Requerimento para licença médica - JUCER | Abrir |
| Requerimento para solicitações - JUCER | Abrir |
| S-Mobile - SESDEC | Abrir |
| Serviços de tecnologia (abrir chamado) - SETIC | Abrir |
| SGPP | Abrir |
| SIAD - SESAU | Abrir |
| SIGECON - SEPOG | Abrir |
| SIPLAG - SEPOG | Abrir |
| SISPAR | Abrir |
| Sistema Cadastro Digital de Obras (MAPAS) - Em andamento - DER | Abrir |
| Sistema de Controle de Ocorrências Periciais - SESDEC | Abrir |
| Sistema de Patrimônio - DER | Abrir |
| SITAFE Web - SEGEP | Abrir |
| Solicitação de estagiário - JUCER | Abrir |
| Solicitação de veículos - CAERD | Abrir |
| SPP | Abrir |
| Termo aditivo de estagiário - JUCER | Abrir |
| Termo de concessão de recesso de estágio - JUCER | Abrir |
| Termo de desligamento de estagiário - JUCER | Abrir |
| Webmail - IDARON | Abrir |
| Webmail - SEPOG | Abrir |
| WebMail - Expresso Livre - DER | Abrir |
Atendimento ao público: das 7h30 às 13h30, de segunda a sexta-feira