Governo de Rondônia
20/05/2026

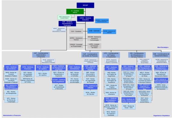
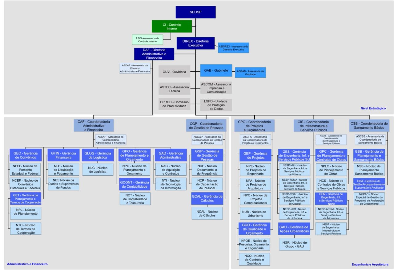
Organograma

Governo do Estado de Rondônia

Arquivo Organograma:


Compartilhe