Instrução Normativa nº 2/2025/AGERO-DAFP
Dispõe sobre procedimentos e rotinas em processos de diárias, bem como, institui quadros de conferência de conformidade, no âmbito da Agência de Regulação de Serviços Públicos Delegados do Estado de Rondônia – AGERO.
A Diretora Presidente da Agência de Regulação de Serviços Públicos Delegados do Estado de Rondônia – AGERO, no uso de suas atribuições legais conferidas no Inciso I, do artigo 41, da Lei Complementar n.º 965 de 20 de dezembro de 2017; e
CONSIDERANDO os termos da Lei Complementar n.º 826 de 09 de julho de 2015, em especial o disposto no Art. 13, § 1.º, que dispõe sobre as atribuições da Agência de Regulação de Serviços Públicos Delegados do Estado de Rondônia – AGERO de expedir portarias e quaisquer atos que disponham sobre a organização interna da Autarquia, que não contrariem atos normativos superiores;
CONSIDERANDO o Decreto n.º 18.728, 27 de Março de 2014, e alterações, o qual dispõe sobre a Regulamentação da Concessão de Diárias no âmbito da Administração Direta e Indireta do Poder Executivo Estadual, incluindo Autarquias, Empresas Públicas e Fundações e dá outras providências;
CONSIDERANDO a necessidade de adequação e atendimento aos atos e decisões normativas expedidas pela Corte de Contas do Estado e pela Controladoria Geral do Estado, em especial, quanto ao Art. 3.°, inciso VII, da Instrução Normativa n.° 58/2017/TCE-RO;
CONSIDERANDO que o Controle Interno compreende plano de organização, métodos e procedimentos utilizados pela Administração e conduzidos por todos os seus agentes para salvaguardar ativos, desenvolver a eficiência nas operações, avaliar o cumprimento dos programas, objetivos, metas e orçamentos, verificar a exatidão e a fidelidade das informações e assegurar o cumprimento da lei;
CONSIDERANDO que as estruturas de governança, de gestão de riscos e de controle interno visam aperfeiçoar os processos de controle, identificando e gerenciando previamente os riscos que possam impactar o cumprimento dos objetivos e da missão institucional da Agência de Regulação de Serviços Públicos Delegados do Estado de Rondônia – AGERO.
RESOLVE:
CAPÍTULO I
DAS DISPOSIÇÕES GERAIS
Art. 1º Esta Instrução Normativa estabelece, no âmbito da Agência de Regulação de Serviços Públicos Delegados do Estado de Rondônia – AGERO, critérios e rotinas para os processos de Concessão de Diárias.
Parágrafo único. Os critérios e rotinas a que se refere o caput deste artigo, visam aperfeiçoar o fluxo da concessão de diárias por intermédio de mecanismos de controle que otimizaram as rotinas internas no âmbito da AGERO.
CAPÍTULO II
DAS CONDIÇÕES PARA CONCESSÃO DE DIÁRIAS
Art. 2º A solicitação de autorização para concessão de diárias será realizada por meio de memorando, contendo assinatura do Diretor da Unidade em que o servidor estiver lotado ou de seu substituto legalmente designado, autorizando a execução da viagem com justificativa detalhada constando, com clareza e objetividade, os seguintes dados:
I – Motivo da Viagem (Exemplo: auditoria, inspeção, capacitação, etc.);
II- Descrever o Objetivo da Viagem, que deve estar contido no Plano Estratégico da AGERO e alinhado com os interesses públicos;
III- Fato Gerador que motivou a realização da viagem (Exemplo: processo n.º, denúncias, fiscalização, etc.);
IV- Demonstrar o Valor Global do objeto da viagem;
V- Relacionar o valor o global do objeto da vigem com o valor das diárias, a fim de que seja avaliado a materialidade e a relação custo x benefício;
VI- Indicar objetivamente o produto a ser gerado com a realização da viagem, quando for o caso;
§ 1º O caput do art. 3°, não desvincula o atendimento ao art. 7°, previsto no Decreto n° 18.728 de 27 de março de 2014
§ 2º O valor total é a somatória correspondente à quantidade de diárias e cargo de servidores, previsto no ANEXO I do Decreto n° 22.086/2017.
§ 3º O pagamento prévio de diárias tem o objetivo de compensar futuras despesas por parte do beneficiário das viagens. Portanto, se não houver despesa, não é necessário a concessão de diárias.
Art. 3º O Memorando de Solicitação de Concessão de Diárias deverá ser encaminhado ao Gabinete -GAB/AGERO, com os dados elencados nos art. 3° e art. 4° desta IN, para a devida assinatura e autorização do titular da pasta.
Art. 4º Quando a concessão de diárias se tratar de deslocamento interestadual, a solicitação deve ser encaminhada em prazo hábil, preferencialmente com antecedência mínima de 15 (quinze) dias, para autorização do Chefe do Executivo através da publicação do Decreto Governamental
§ 1º Na hipótese do caput do artigo, o valor é acrescido de 100%, sendo necessário verificar o valor e indicação expressa em caso de assessoramento, bem como sua pertinência, conforme previsto no § 5°, art. 2° do Decreto n/ 18.728/2014
§ 2º Nos casos de deslocamentos aéreos, será concedido adicional de translado, calculado conforme o Ofício Circular n.° 014/2017/GAB/CGE/RO de 13/09/2017, o qual esclarece o art. 3° do Dec. 18.728/2014, sendo adicionado ao cálculo das diárias o valor equivalente a 30% do valor de 01 (uma) diária do Governador do Estado, em parcela única, independentemente da quantidade de diárias concedidas.
§ 3º Se o objetivo da viagem for à participação em curso, congresso, simpósio ou outros, devem ser anexados documentos que comprovem sua futura ocorrência (p.ex. Panfletos, cronogramas, convites, etc.) e o tema ou assunto do evento/curso, deverá ser ter pertinência com as atividades desenvolvidas pelos beneficiários, conforme previsto no art. 7º do Decreto nº 18.728/2014
§ 4º Após a 16ª diária consecutiva, o valor da diária será reduzido em 50% para os deslocamentos relativos à participação em cursos, seminários, congressos, treinamentos e eventos similares, conforme previsto no § 2º, art. 2º do Decreto nº 18.728/2014.
Art. 5º Após autorização do titular da pasta, as solicitações deverão ser encaminhadas à Gerência Administrativa de Finanças – GAF/AGERO-RO, com antecedência de 10 dias ao período da viagem, salvo os casos com caráter de urgência.
Art. 6º O servidor que estiver com pendências de baixa de prestação de contas junto ao SIGEF, em período superior a 60 (sessenta) dias da data de concessão a que se refere a pendência, ficará vedado de receber novas concessões de diárias e/ou adiantamentos.
CAPÍTULO III
DO ATO DE CONCESSÃO
Art. 7º O ato de concessão de diárias disciplinados por esta Instrução Normativa será feita pelos seguintes partícipes:
I – Tomador de Diárias, a quem compete, além das demais competências definidas em normas vigentes:
a. elaborar Memorando de Solicitação de Concessão de Diárias nos moldes do art. 2º e 4º desta Instrução Normativa;
b. de previamente se informar, junto a Gerência de Administração e Finanças – GAF/AGERO, quanto à disponibilidade de orçamento para realização da viagem, apresentando, em anexo do Memorando de Solicitação de Concessão de Diárias, a resposta expedida pela referida gerência;
c. elaborar Memorando de Entrega e encaminhar suas prestações de contas para o GAF/AGERO, no prazo de 5 (cinco) dias úteis para os servidores lotados na Capital, e o prazo de 10 (dez) dias para os lotados no interior do estado, contados da data do retorno da viagem, contendo relatório de viagem individual elaborado conforme o Anexo III do Dec. 18.728/2014, assinado pelo tomador das diárias e pela chefia imediata, via SEI;
d. apresentar no processo de prestação de contas os documentos (bilhetes de passagens, certificados, comprovantes de abastecimento de veículo, etc.) que comprovem a realização da viagem;
e. demonstrar o produto gerado (relatório circunstanciado, relatório de auditoria, inspeção) com a realização da viagem em forma de anexo, junto ao processo de prestação de contas;
f. elaborar justificativa informando o que impossibilitou a apresentação da prestação de contas dentro do prazo estipulado; g. sanar as possíveis pendências de sua competência, à que vierem ocorrer dentro do processo.
II – O(a) Presidente da AGERO ou quem vier substituí-lo, a quem compete, além das demais competências definidas em normas vigentes:
a. autorizar a Concessão de Diárias;
b. solicitar confecção e publicação de portaria designando servidor a realizar a viagem;
c. assinar a Ordem Bancária;
d. nos casos em que não forem sanadas as irregularidades na prestação de contas, deve-se instaurar Tomadas de Contas Especial;
e. nos casos em que não houver irregularidades, homologar o processo de prestação de contas.
III – Gerência de Administração e Finanças – GAF/AGERO, a quem compete, além das demais competências definidas em normas vigentes:
a. elaborar a Proposta de Concessão e encaminhar para o Controlador-Geral ou quem vier substituí-lo, autorizar;
b. enviar Solicitação de Autorização de Viagem para SUGESP – FROTA ÚNICA.
c. preencher a Análise de Conformidade Processual na Solicitação de Concessão de Diárias constante no Anexo I;
d. emitir Nota de Crédito – NC; Nota de Empenho – NE; Documento de Liquidação – DL; Ordem Bancária – OB, assinada pelo Gestor Financeiro e pelo Titular da Pasta;
e. notificar o tomador de diárias caso vencido o prazo para prestação contas;
f. comunicar o Ordenador de Despesa para as providências cabíveis, havendo desinteresse do tomador de diárias em prestar contas;
g. preencher a Análise de Conformidade Processual na Prestação de Contas de Diárias – Anexo II;
h. encaminhar a prestação de contas para aprovação do Ordenador de Despesa;
i. expedir Nota de Lançamento – NL de baixa no sistema SIGEF.
§ 1º Nos casos de deslocamento em equipe, o relatório referido na alínea “c” do inciso I, deve ser feito de maneira pessoal, de modo que demonstre a atuação e percepção individual de cada beneficiário.
§ 2º A elaboração de portaria específica, designando os respectivos servidores, tem objetivo de trazer transparência e publicidade ao processo de concessão de diárias.
§ 3º Caso as análises, que trata as alíneas “b” e “f” do inciso III, detecte alguma irregularidade, o GAF/AGERO deverá notificar o servidor para sanar as respectivas pendências.
§ 4º Não havendo nenhuma irregularidade, o GAF/AGERO deverá encaminhar o processo para o Núcleo de Controle Interno para que seja emitido parecer acerca da regularidade do Processo de Concessão de Diárias.
§ 5º Em caso de utilização de veículo oficial, a solicitação para “Autorização de Viagem” deverá ser feita 15 dias antes do período da viagem e com a identificação do veículo, do condutor, do conduzido (servidores e/ou bens materiais), itinerário da viagem e período., conforme previsto no § 1º do Art. 3º do Decreto nº 20.887/16.
CAPÍTULO IV
DAS DISPOSIÇÕES FINAIS
Art. 8º As atividades de controles internos de gestão sobre os processos de Concessão de Diárias da AGERO serão exercidas pela Gerência de Administração e Finanças – GAF/AGERO, como setor integrante da primeira linha de defesa do órgão.
§ 1º Os controles internos da gestão de que trata o caput são formados pelo conjunto de regras, procedimentos, diretrizes, protocolos, rotinas de sistemas informatizados, conferências e trâmites de documentos e informações, entre outros, operacionalizados de forma integrada, destinados a enfrentar os riscos e fornecer segurança razoável quanto ao alcance dos objetivos do órgão.
§ 2º Os controles internos da gestão não se confundem com o Sistema de Controle Interno do Poder Executivo e com o Núcleo de Controle Interno.
Art. 9º As disposições desta Instrução Normativa serão objeto de avaliação anual do Núcleo de Controle Interno, com objetivo de averiguar meios de aperfeiçoá-las no aspecto da eficiência administrativa e da eficácia do controle dos processos de Concessão de Diárias.
§ 1º O objeto da avaliação indicada no caput será o funcionamento contínuo e coerente dos procedimentos, bem como os riscos operacionais na concessão de diárias disciplinados por esta normativa.
§ 2º Após a avaliação indicada no caput deverá ser elaborado um parecer sobre a eficiência das medidas implantadas por esta Instrução Normativa e sobre a necessidade, ou não, de revisão de objetivos, alertando sobre os riscos relacionados aos procedimentos adotados e sugerindo, se for o caso, novas formas de controle dos mesmos.
ANEXO I
ANÁLISE DE CONFORMIDADE PROCESSUAL DE SOLICITAÇÃO DE DIÁRIAS
|
1 |
ANÁLISE DA CONCESSÃO DE DIÁRIAS |
SIM |
NÃO |
NÃO |
JUSTIFICATIVA |
LEGISLAÇÃO |
| 1.1 | A solicitação de autorização de diárias foi realizada por meio de Memorando, assinado pelo Gerente da unidade em que o servidor se encontra lotado e autorizado pelo Controlador? | |||||
| 1.2 | Ficou destacado no Memorando o tipo da viagem (auditoria, inspeção, capacitação, etc.)? | |||||
| 1.3 | Foi apresentado o objetivo da viagem? O Objetivo está de acordo com o Plano Estratégico e alinhado com o interesse público? | |||||
| 1.4 | Consta o fato gerador (nº do processo, denúncia, etc.) que motiva a ocorrência da viagem? | |||||
| 1.5 | Demonstra o valor global do objeto da viagem? | |||||
| 1.6 | O valor global do objeto da viagem foi comparado ao valor total das diárias (quando for o caso)? | |||||
| 1.7 | Indicou de modo claro e objetivo o produto a ser gerado com a realização da viagem | |||||
| 1.8 | O Formulário de Solicitação e Autorização de Viagem e Diárias (Anexo III do Dec. 18.728/14) foi preenchido corretamente? | |||||
| 1.9 | Caso o objetivo da viagem for a participação em curso, congresso, simpósio ou outros, existe em anexo documentos que comprovem sua futura ocorrência (p.ex. Panfletos, cronogramas, convites, etc.)? | Art. 7°, Inc. III do Dec. n° 18.728/14 | ||||
| 1.10 | Consta em anexo a manifestação do GAF, da disponibilidade orçamentaria para a realização da viagem? | |||||
| 1.11 | A solicitação foi encaminhada dentro do prazo de 10 (dez) dias, anteriores ao período da viagem? | |||||
|
2 |
CONCESSÃO DE DIÁRIAS PARA FORA DO ESTADO |
SIM |
NÃO |
DISPENSANDO (NÃO SE APLICA) |
JUSTIFICATIVA |
LEGISLAÇÃO |
| 2.1 | A solicitação foi encaminhada dentro do prazo de 15 (quinze) dias anteriores ao período da viagem? | § 1° do Art. 3° do Decreto n/ 20.887/16. | ||||
| 2.2 | Consta o Decreto Governamental com autorização do Chefe do Executivo? | |||||
| 2.3 | Caso a viagem seja com indicação expressa de assessoramento ao Chefe do Executivo, foi calculado acréscimo de 100% do valor da diária? | |||||
| 2.4 | Caso o deslocamento seja por meio aéreo, o adicional de translado foi calculado conforme o §2° do Art. 3.º? |
ANEXO II
|
1 |
ANÁLISE DA CONCESSÃO DE SUPRIMENTO DE |
SIM |
NÃO |
NÃO |
JUSTIFICATIVA |
LEGISLAÇÃO |
| 1.1 | O Relatório de Comprovação de Diárias foi entregue dentro do prazo estabelecido? | |||||
| 1.2 | A Relatório de Comprovação de Diárias foi preenchido corretamente? | |||||
| 1.3 | Consta anexado, junto ao Relatório de Prestação de Contas, o produto gerado com a realização da viagem? | |||||
| 1.4 | Comprovante de embarque aéreo ou terrestre (quando for o caso)? | |||||
| 1.5 | Cópia do certificado, diploma ou atestado no caso de participação em cursos, congressos etc. (quando for o caso)? | |||||
| 1.6 | Documento de liberação do veículo do Estado ou locado emitido pelo setor de Transporte? | |||||
| 1.7 | Pelo menos cópia da Nota fiscal de abastecimento do veículo referente ao trajeto percorrida ou justificativa para o não abastecimento do mesmo? | |||||
| 1.8 | Caso a viagem não tenha sido realizada, foram devolvidos os valores das diárias? | |||||
| 1.9 | Ainda no caso de transporte aéreo ou terrestre, se a data e o roteiro ali consignados conferem com o período da viagem, data da saída e do retorno da viagem? |
ANEXO III
ORDEM DE SERVIÇO DE DIÁRIAS

ANEXO IV
RELATÓRIO DA VIAGEM

ANEXO V
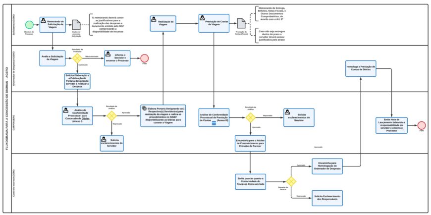
FLUXO PROCESSUAL PARA CONCESSÃO DE DIÁRIAS – FLUXOGRAMA

Porto Velho, 07 de janeiro de 2025.
Adm. KENNY ABIORANA DURAN
Diretor de Administração, Finanças e Planejamento – DAFP
SILVIA LUCAS DA SILVA DIAS
Diretora Presidente